Architecture Overview
Memori is built with a modular, production-ready architecture designed for reliability, performance, and extensibility with dual memory modes and intelligent context injection.
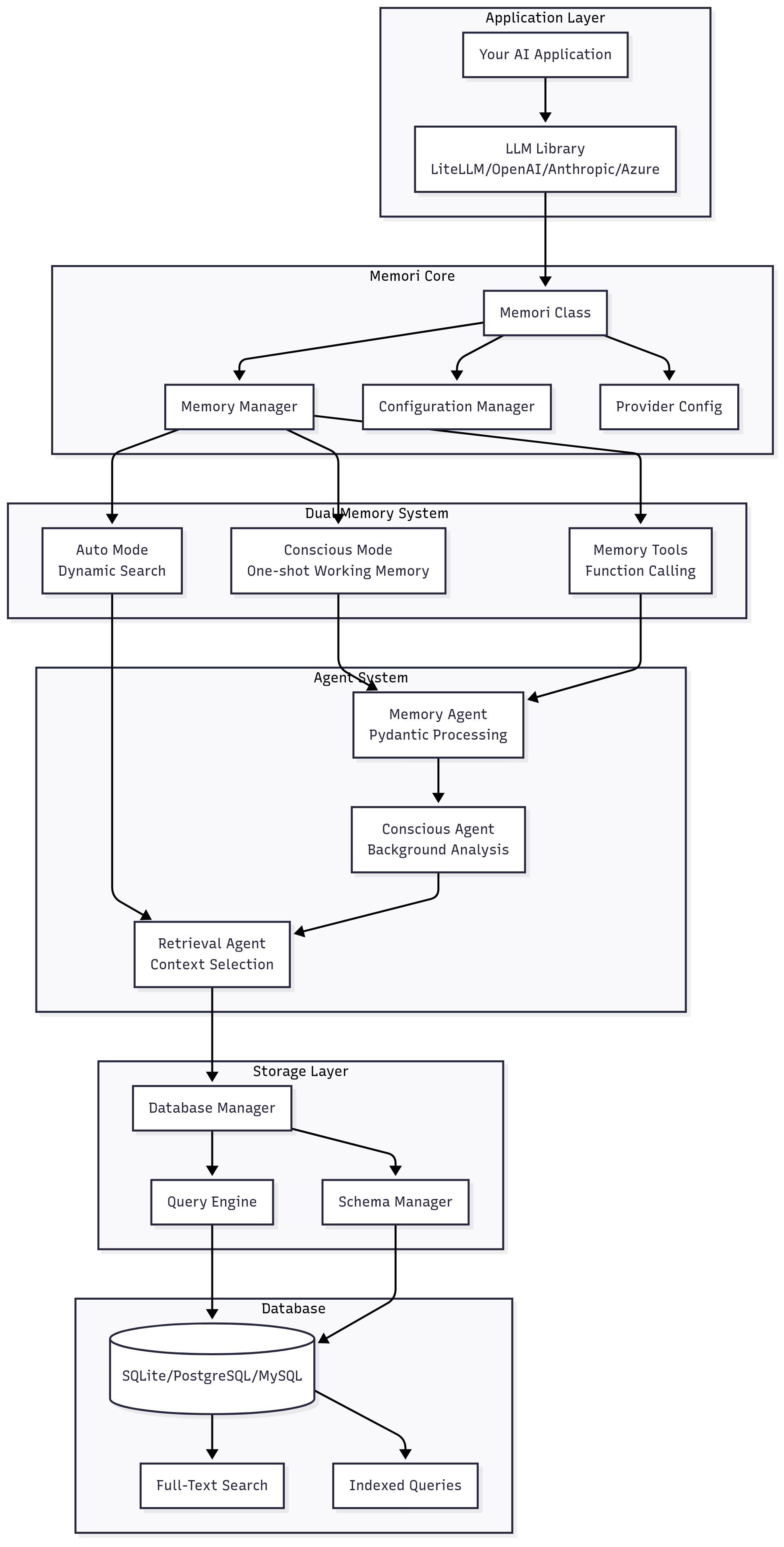
System Architecture

Core Components
1. Memori Class (Entry Point)
The main interface that users interact with:
class Memori:
def __init__(self,
database_connect,
conscious_ingest=True,
auto_ingest=False,
provider_config=None,
...):
# Initialize all subsystems
def enable(self):
# Start universal recording using LiteLLM callbacks
def disable(self):
# Stop recording and cleanup
def trigger_conscious_analysis(self):
# Manually trigger background analysis
Responsibilities:
- Configuration management through ConfigManager
- Component initialization with provider support
- Lifecycle management for both memory modes
- Public API surface with memory tools
2. Memory Manager & LiteLLM Integration
Native integration with LiteLLM's callback system:
class MemoryManager:
def enable(self, interceptors=None):
# Use LiteLLM native callbacks for universal recording
def record_conversation(self, user_input, ai_output, model):
# Process and store conversations automatically
How it works:
- Uses LiteLLM's native callback system for universal recording
- Supports OpenAI, Anthropic, Azure OpenAI, and 100+ providers
- Automatic conversation extraction without monkey-patching
- Provider configuration support for Azure and custom endpoints
3. Dual Memory System
Two complementary memory modes for different use cases:
Conscious Ingest Mode
class ConsciouscMode:
def __init__(self, conscious_ingest=True):
# One-shot working memory injection
def inject_context(self, messages):
# Inject essential memories once per session
# Like human short-term memory
Auto Ingest Mode
class AutoIngestMode:
def __init__(self, auto_ingest=True):
# Dynamic memory search per query
def get_context(self, user_input):
# Search entire database for relevant memories
# Inject 3-5 most relevant memories per call
4. Agent System
Three specialized AI agents for intelligent memory processing:
Memory Agent
class MemoryAgent:
def process_conversation(self, user_input, ai_output):
# Use OpenAI Structured Outputs with Pydantic
return ProcessedMemory(
category=...,
entities=...,
importance=...,
summary=...
)
Conscious Agent
class ConsciouscAgent:
def analyze_patterns(self):
# Every 6 hours, analyze memory patterns
# Promote essential conversations to working memory
return EssentialMemoriesAnalysis(
essential_memories=[...],
analysis_reasoning="..."
)
def run_conscious_ingest(self, db_manager, namespace):
# Background analysis for memory promotion
Retrieval Agent
class RetrievalAgent:
def execute_search(self, query, db_manager, namespace, limit=5):
# Intelligent database search for auto-ingest mode
# Understand query intent and find relevant memories
return RelevantMemories(
memories=[...],
search_strategy="semantic",
relevance_scores=[...]
)
5. Provider Configuration System
Support for multiple LLM providers with unified configuration:
class ProviderConfig:
@classmethod
def from_azure(cls, api_key, azure_endpoint, azure_deployment, ...):
# Azure OpenAI configuration
@classmethod
def from_openai(cls, api_key, organization=None, ...):
# Standard OpenAI configuration
@classmethod
def from_custom(cls, base_url, api_key, model):
# Custom endpoint configuration (Ollama, etc.)
def create_client(self):
# Create configured OpenAI-compatible client
6. Memory Tools System
Function calling integration for AI agents:
from memori import create_memory_tool
def setup_memory_tools(memori_instance):
# Create memory search tool for function calling
memory_tool = create_memory_tool(memori_instance)
return {
"type": "function",
"function": {
"name": "search_memory",
"description": "Search memory for relevant past conversations",
"parameters": {...}
}
}
7. Database Layer
Multi-database support with intelligent querying:
class DatabaseManager:
def __init__(self, connection_string):
# Support SQLite, PostgreSQL, MySQL
# Cloud databases: Neon, Supabase, GibsonAI
def initialize_schema(self):
# Create tables, indexes, FTS
def store_memory(self, processed_memory):
# Store with relationships and full-text indexing
def search_memories(self, query, namespace, limit=5):
# Full-text search with ranking and namespace isolation
Data Flow
1. Conversation Capture (LiteLLM Native)
sequenceDiagram
participant App as Your App
participant LLM as LiteLLM/OpenAI
participant CB as LiteLLM Callbacks
participant Mem as Memory Agent
participant DB as Database
App->>LLM: API Call
LLM->>CB: Native Callback Trigger
CB->>Mem: Process Conversation
Mem->>Mem: Extract Entities & Categorize
Mem->>DB: Store Processed Memory
LLM->>App: Original Response
2. Conscious Mode: Background Analysis & Promotion
sequenceDiagram
participant Timer as 6-Hour Timer
participant CA as Conscious Agent
participant LTM as Long-term Memory
participant STM as Short-term Memory
Timer->>CA: Trigger Analysis
CA->>LTM: Get All Memories
CA->>CA: Analyze Patterns & Importance
CA->>CA: Select Essential Memories
CA->>STM: Promote to Working Memory
CA->>CA: Update Analysis Timestamp
3. Auto Mode: Dynamic Context Retrieval
sequenceDiagram
participant App as Your App
participant RA as Retrieval Agent
participant DB as Database
participant LLM as LLM API
App->>RA: New Query
RA->>DB: Intelligent Search
RA->>RA: Rank & Select Top 5
RA->>LLM: Inject Context
LLM->>App: Contextualized Response
4. Memory Tools: Function Calling
sequenceDiagram
participant Agent as AI Agent
participant Tool as Memory Tool
participant DB as Database
participant LLM as LLM API
Agent->>LLM: Query with Tools
LLM->>Tool: Call search_memory(query)
Tool->>DB: Search Database
DB->>Tool: Return Results
Tool->>LLM: Formatted Results
LLM->>Agent: Response with Memory Context
Database Schema
Core Tables
-- All conversations
CREATE TABLE chat_history (
id TEXT PRIMARY KEY,
user_input TEXT,
ai_output TEXT,
model TEXT,
timestamp DATETIME,
session_id TEXT,
namespace TEXT,
metadata JSON
);
-- Short-term memory (promoted essentials)
CREATE TABLE short_term_memory (
id TEXT PRIMARY KEY,
conversation_id TEXT,
category TEXT,
importance_score REAL,
frequency_score REAL,
recency_score REAL,
summary TEXT,
searchable_content TEXT,
expires_at DATETIME,
FOREIGN KEY (conversation_id) REFERENCES chat_history(id)
);
-- Long-term memory (all processed memories)
CREATE TABLE long_term_memory (
id TEXT PRIMARY KEY,
conversation_id TEXT,
category TEXT,
subcategory TEXT,
retention_type TEXT,
importance_score REAL,
summary TEXT,
searchable_content TEXT,
reasoning TEXT,
timestamp DATETIME,
namespace TEXT,
FOREIGN KEY (conversation_id) REFERENCES chat_history(id)
);
-- Extracted entities
CREATE TABLE memory_entities (
id TEXT PRIMARY KEY,
memory_id TEXT,
entity_type TEXT,
entity_value TEXT,
confidence REAL,
FOREIGN KEY (memory_id) REFERENCES long_term_memory(id)
);
-- Entity relationships
CREATE TABLE memory_relationships (
id TEXT PRIMARY KEY,
from_entity_id TEXT,
to_entity_id TEXT,
relationship_type TEXT,
strength REAL,
FOREIGN KEY (from_entity_id) REFERENCES memory_entities(id),
FOREIGN KEY (to_entity_id) REFERENCES memory_entities(id)
);
Indexes for Performance
-- Full-text search
CREATE VIRTUAL TABLE memory_fts USING fts5(
content,
summary,
entities,
content='long_term_memory',
content_rowid='rowid'
);
-- Query optimization indexes
CREATE INDEX idx_memory_category ON long_term_memory(category, namespace);
CREATE INDEX idx_memory_importance ON long_term_memory(importance_score DESC);
CREATE INDEX idx_memory_timestamp ON long_term_memory(timestamp DESC);
CREATE INDEX idx_entities_type ON memory_entities(entity_type, entity_value);
Configuration Architecture
Layered Configuration with ConfigManager
# 1. Default settings from Pydantic models
class MemoriSettings(BaseModel):
database: DatabaseSettings = DatabaseSettings()
agents: AgentSettings = AgentSettings()
memory: MemorySettings = MemorySettings()
logging: LoggingSettings = LoggingSettings()
integrations: IntegrationSettings = IntegrationSettings()
# 2. File-based configuration (memori.json)
{
"database": {
"connection_string": "postgresql://...",
"pool_size": 20
},
"agents": {
"openai_api_key": "sk-...",
"default_model": "gpt-4o-mini"
},
"memory": {
"namespace": "production",
"retention_policy": "30_days"
}
}
# 3. Environment variables with nested support
MEMORI_DATABASE__CONNECTION_STRING=postgresql://...
MEMORI_AGENTS__OPENAI_API_KEY=sk-...
MEMORI_MEMORY__NAMESPACE=production
# 4. Direct parameters with provider config
from memori.core.providers import ProviderConfig
azure_provider = ProviderConfig.from_azure(...)
memori = Memori(
database_connect="postgresql://...",
conscious_ingest=True,
auto_ingest=True,
provider_config=azure_provider
)
Configuration Priority (Highest to Lowest)
- Direct constructor parameters
- Environment variables (
MEMORI_*) MEMORI_CONFIG_PATHenvironment variable- Configuration files (
memori.json,memori.yaml) - Default Pydantic settings
Auto-Loading with ConfigManager
from memori import ConfigManager, Memori
# Recommended approach
config = ConfigManager()
config.auto_load() # Loads from all sources automatically
memori = Memori() # Uses loaded configuration
memori.enable()
Error Handling & Resilience
Graceful Degradation
class MemoriError(Exception):
"""Base exception with context"""
def __init__(self, message, context=None, cause=None):
self.context = context or {}
self.cause = cause
super().__init__(message)
# Component-specific error handling with fallbacks
try:
# Try conscious agent analysis
conscious_agent.analyze_patterns()
except Exception as e:
logger.warning(f"Conscious analysis failed: {e}")
# Continue with basic memory recording
try:
# Try auto-ingest with retrieval agent
context = retrieval_agent.execute_search(query)
except Exception as e:
logger.warning(f"Auto-ingest failed: {e}")
# Fallback to direct database search
context = db_manager.search_memories(query, limit=3)
Recovery Strategies
- Database Connection Loss: Automatic reconnection with exponential backoff
- API Rate Limits: Graceful degradation, queue requests, fallback models
- Agent Failures: Continue core functionality, disable advanced features
- Memory Corruption: Automatic schema validation and repair
- Provider Failures: Fallback to basic OpenAI client configuration
Performance Optimizations
Database Optimizations
- Connection Pooling: Reuse database connections
- Prepared Statements: Avoid SQL injection and improve performance
- Batch Operations: Group multiple operations for efficiency
- Index Strategy: Optimize for common query patterns
Memory Management
- Lazy Loading: Load data only when needed
- Memory Limits: Prevent excessive memory usage
- Cleanup Routines: Automatic cleanup of expired data
- Compression: Compress old memories to save space
Token Optimization Strategy
# Traditional approach: Full conversation history
context = get_all_conversation_history() # 2000+ tokens
# Conscious Mode: Essential working memory
essential = get_essential_memories(limit=3) # 150 tokens
context = essential # 150 tokens total
# Auto Mode: Dynamic relevant context
relevant = get_relevant_memories(query, limit=5) # 250 tokens
context = relevant # 250 tokens total
# Combined Mode: Best of both worlds
essential = get_essential_memories(limit=2) # 100 tokens
relevant = get_relevant_memories(query, limit=3) # 150 tokens
context = essential + relevant # 250 tokens total
Performance Optimizations
- LiteLLM Native Callbacks: No monkey-patching overhead
- Async Processing: Background analysis doesn't block conversations
- Caching: Intelligent caching of search results and essential memories
- Provider Configuration: Optimized client creation and connection reuse
Security Considerations
Data Protection
- API Key Management: Secure storage and rotation
- Input Sanitization: Prevent injection attacks
- Data Encryption: Encrypt sensitive data at rest
- Access Control: Namespace-based isolation
Privacy Features
- Data Retention: Configurable retention policies
- Data Deletion: Secure deletion of expired memories
- Anonymization: Option to anonymize stored conversations
- Audit Logging: Track access to sensitive memories
Extensibility Points
Custom Agents
class CustomAgent(BaseAgent):
def process_memory(self, conversation):
# Custom processing logic with domain-specific rules
return CustomProcessedMemory(...)
Provider Adapters
class CustomProviderConfig(ProviderConfig):
@classmethod
def from_custom_service(cls, endpoint, credentials):
# Custom provider configuration
return cls(base_url=endpoint, api_key=credentials, ...)
Memory Tools Extensions
from memori import create_memory_tool
def create_domain_specific_tool(memori_instance, domain):
"""Create specialized memory tools for specific domains"""
base_tool = create_memory_tool(memori_instance)
# Add domain-specific search logic
def domain_search(query):
return base_tool.execute(
query=f"{domain}: {query}",
filters={"category": domain}
)
return domain_search
Database Adapters
class CustomDatabaseAdapter(BaseDatabaseAdapter):
def store_memory(self, memory):
# Custom storage logic for specialized databases
def search_memories(self, query, namespace, limit):
# Custom search implementation
Monitoring & Observability
Metrics Collection
- Conversation Volume: Track processing throughput across providers
- Memory Growth: Monitor database size, cleanup effectiveness
- Agent Performance: Track analysis success rates, processing times
- Context Effectiveness: Measure impact of conscious vs auto modes
- Provider Health: Monitor API response times and error rates
Logging Strategy
# Structured logging with context
logger.info(
"Memory stored",
extra={
"memory_id": memory.id,
"category": memory.category,
"importance": memory.importance_score,
"namespace": memory.namespace,
"mode": "conscious" or "auto",
"provider": provider_config.api_type if provider_config else "default"
}
)
Health Checks
def health_check():
return {
"database": check_database_connection(),
"agents": check_agent_availability(),
"memory_stats": get_memory_statistics(),
"provider_config": check_provider_health(),
"memory_modes": {
"conscious_enabled": memori.conscious_ingest,
"auto_enabled": memori.auto_ingest
}
}
This architecture ensures Memori can scale from simple personal projects to enterprise-grade AI applications while maintaining reliability, performance, and intelligent context awareness through dual memory modes.